Base has achieved Stage 1 Decentralization, a major step forward in building an open and global onchain economy. With fault proofs live and a decentralized Security Council now in place, Base meets the Stage 1 requirements. Base is for everyone - our team is focused on continually making progress towards this reality!
https://base.mirror.xyz/tWDMlGp48fF0MeADcLQruUBq1Qxkou4O5x3ax8Rm3jA
Base continues to scale and our Q2 goal is 50 Mgas/s. https://blog.base.dev/scaling-base-reaching-50-mgas-in-q2
This is our updated view of scaling bottlenecks. Our team is pushing on several efforts in parallel to continue charting a path to 250 MGas/s by the end of 2025.
Check out the newest Base eng blog post aimed at the question "how do we continue to scale Base safely?"
https://blog.base.dev/scaling-base-accelerating-decentralization@brianbland created an awesome benchmarking tool to ensure we deeply understand the limits of fault proofs and how scaling impacts them.
Happy holidays from the Base team - the gas target is now at 20Mgas/s!
This is a final push before the Base team (and all of Coinbase) takes 2 weeks to rest & recharge for the holidays. Lots of exciting things to come in 2025.
Decentralization is THE core value of crypto. The censorship resistance provided by decentralization promotes more equitable access to information and resources, in contrast to the restrictions that often characterizes today's world.
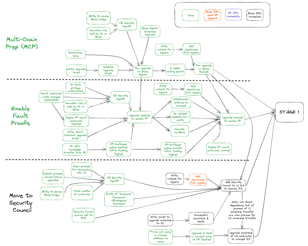
A bit of my personal journey: 7 months ago I switched from eng to product on the Base team to focus on our decentralization roadmap - the first thing I did in my new role was put together this diagram of everything we needed to do to get to Stage 1.
It's been a long and complex journey, but I could not be more proud of the team and our collaboration with @optimism to get Fault Proofs live. Onwards to Stage 1!
As Base and other L2s continue scaling, we’ll soon run out of L1 blob space. This is a great data-driven writeup on why we can and should prioritize a blob increase in PectraA
Another wednesday another bump day. Base is now at a gas target of a lucky 13 Mgas/s (up from 12).
Node operators please let us know if you notice any unusual activity.
Did you notice ~42 million OP tokens moving yesterday? We transferred them to a smart contract which will handle the gradual vesting of these tokens to Base: https://optimistic.etherscan.io/address/0xb3c2f9fc2727078ec3a2255410e83ba5b62c5b5f
Optimism provided Base a grant to receive ~118 million OP tokens over 6 years following Base’s launch. This anchors Base in our long-term commitment to the Superchain and gives us a voice in Optimism Governance. To signify our partnership & commitment, we also contribute a percentage of all Base revenue to the Optimism Collective. See this onchain:
proxy: https://basescan.org/address/0x09C7bAD99688a55a2e83644BFAed09e62bDcCcBA
implementation (see code here): https://basescan.org/address/0x45969d00739d518f0dde41920b67ce30395135a0#code
The OP tokens held in the smart contract will automatically vest over time. The first vest in late August will enable the Base team to start participating in Optimism Governance.